选择语言:
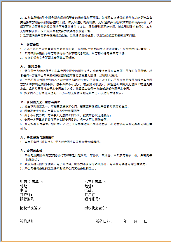
繁體中文
|
English
首页
公司简介
新闻中心
礼品展示
成功案例
人才招聘
在线留言
联系我们
新闻分类
公司新闻
内部公告
联系我们
地 址:上海市丽正路1628号4幢1-2层
电 话:021-68660588
传 真:021-68660588
邮 箱:499543200@qq.com
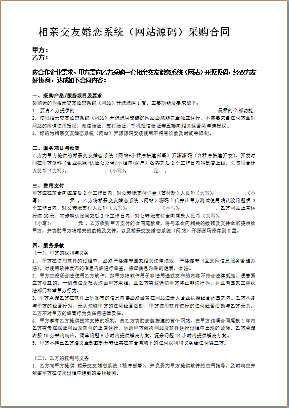
相亲交友婚恋系统(网站源码+小程序)采购招标
相亲交友婚恋系统(网站源码+小程序)采购招标公告
富之缘相亲交友婚恋系统(网站源码+小程序)采购招标公告
有接单意向请联系业务专员微信手机:13912501388